Medical Surveillance Program
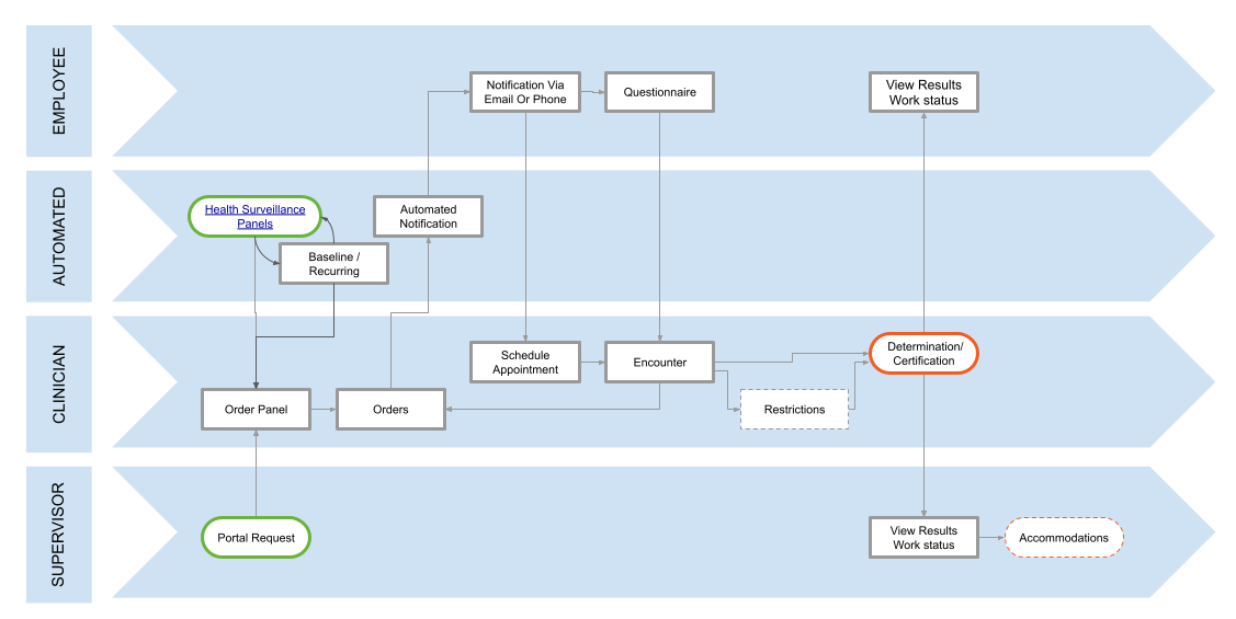
To assist in the recordkeeping requirements for occupational health surveillance, the Enterprise Health system provides many time-saving features and functionalities. With regular medical surveillance, the necessary documentation and compliance reporting can easily be generated and automated through data overlay technology on necessary forms, as well as through encounter protocols and configured print definitions.
Enterprise Health Documentation
Last Updated:
Last Build:
Fri, 31 Oct 2025 15:56:00 UTC
WikiGDrive Version: 9a3c47814c851f1e3ce25659ea66b7640ddaf209